资讯
-
快捷导航
Quick navigation
-
招生简章
General rules
-
校园环境
environment
-
辉煌成绩
achievement
-
动漫教师
Animation teacher
-
视频中心
Video Center
-
最新资讯
Latest information
- 翟家班五一开放日|一站式 0 元试学,解锁动漫校考!
- 2026年翟家班美术校考综合院校成绩!再创辉煌!
- 翟家班2026中国传媒大学动画专业校考成绩领跑全国
- 翟家班清明参观日,特邀您来现场打卡试学!
- 寒假心得|勇于挑战自己的舒适区—翟家班皮可米
-
联系我们
contact us
- 官方电话:130-3101-7761
- 校长专线:156-4651-0238 186-1180-2598
-
详细地址:北京市顺义区文良街17号
数码视讯产业园西门动漫楼
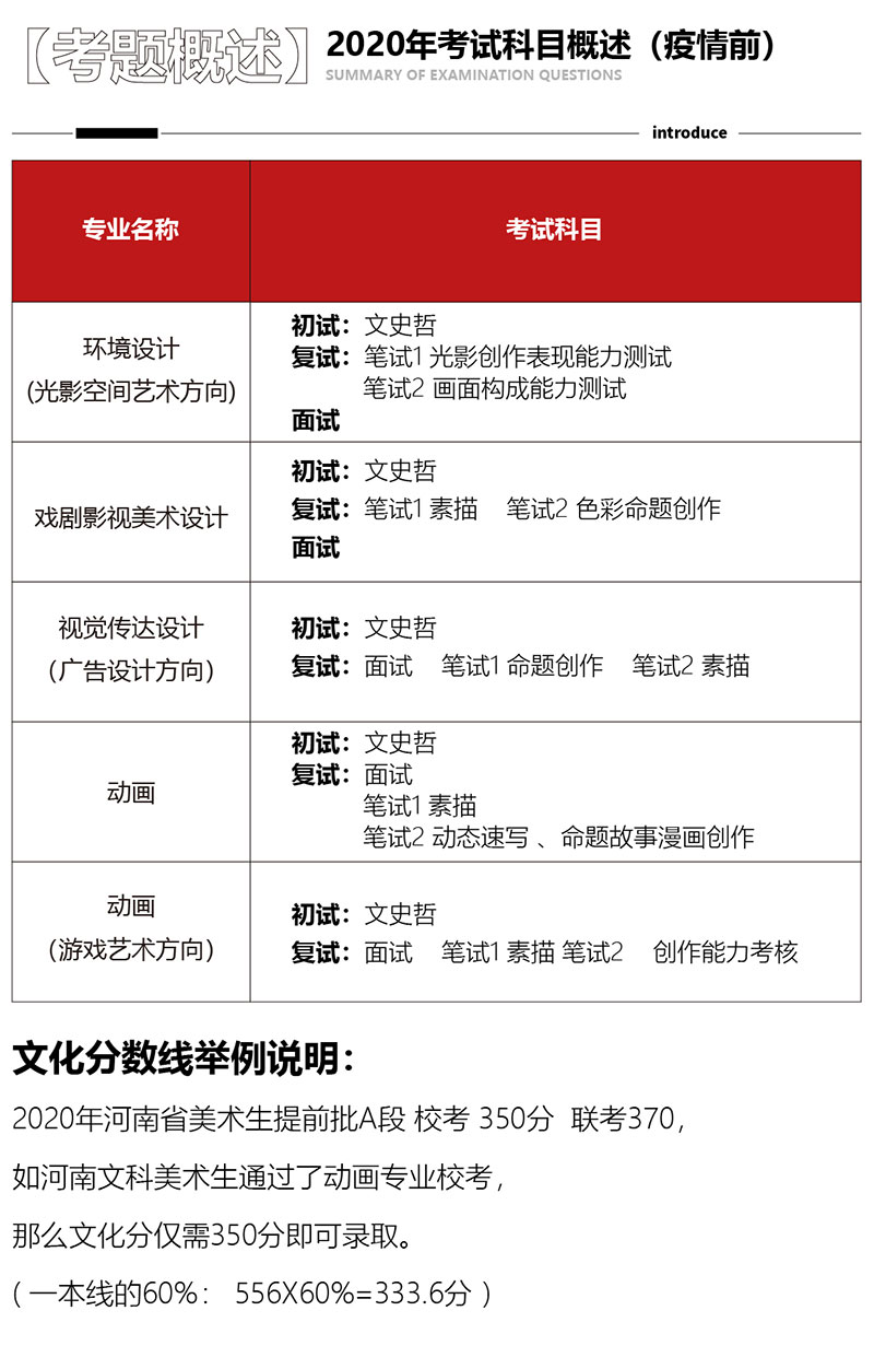
联考后,美术生选择北影、中传的校考到底有多香!
临近联考,美术生冲刺联考的同时应该好好考虑下,是否要参加校考!
2019年艺考改革以来,教育部明确规定非30+18艺术院校美术与设计类专业不在组织校考,现在仍旧通过校考招生的基本都是重点大学。美术生的数量这几年实际上一直比较稳定,但参加校考的高分考生极速减少(事实上很多目标联考录取重点院校的美术生都会选择联考完复习文化),所以对于有准确目标的学习能力强的考生,校考实际上是更容易了。
2020最难艺考年
翟十八们的成绩依旧优秀
张晴同学取得中传动画游戏第一名
沈沫同学取得中传动画游戏第二名
崔雨琪取得北影动画第二名
张晴取得中传动画第二名
陈梓帆取得中传动画游戏第三名
李嘉豪取得北影动画第三名
崔雨琪取得北影数字媒体艺术第三名
翟十八取得北影中传前10名多达16人次
点击下方文字查看我们更多成绩
2020年翟家班校考成绩全网公布(完整版)

















查看沈沫学习经验↓



/ 沈沫在校作品 /



查看陈梓帆学习经验↓


/ 陈梓帆在校作品 /





查看郭者学习经验↓



/ 郭者在校作品 /



查看江淙雨学习经验↓










